加快建设“中华文化素材库”

“羌族文化数字化成果”展示现场 CFP

68岁的哈萨克族老人努尔克孜尔退休后自发抢救哈萨克文化,把歌曲、雕塑、绘画等作品收集起来,请学生帮忙输入电脑,进行永久保存。 CFP

核心提示
文化消费的数字化,“倒逼”处于上游的文化创作、生产和传播实现数字化。
“中华文化素材库”忠实于本体,具有本源性、真实性。
从“源头”上发力,发掘传统文化“金矿”,为变革文化生产方式打牢基础。
要把建设“中华文化素材库”,同推动文化产业转型升级结合起来。
《国家“十二五”时期文化改革发展规划纲要》提出了文化建设九大工程,其中一项是文化数字化建设,包括在文化资源、文化生产、文化传播和文化消费各环节全面数字化。“中华文化素材库”是文化资源数字化催生的一座文化“金矿”,发掘这座文化“金矿”,对于传承和传播中华文化、变革文化生产方式、发展文化生产力具有划时代的意义。
激活中华文化瑰宝
数字化和网络化时代,文化消费终端已经数字化。唯有把文化瑰宝转化为各种数字化文化产品和服务,才更容易被年轻一代所接纳,悠久璀璨的中华文化才会代代相传。文化消费的数字化,“倒逼”处于上游的文化创作、生产和传播实现数字化,从而引发文化生产方式的根本性变革。
我国是文明古国、文化资源大国。海量的文化资源,主要集中在图书馆、博物馆、美术馆、纪念馆、文化馆等公共文化机构,以及电台电视台、电影制片厂、出版社、唱片公司等文化生产部门。
近年来,公共文化机构的免费开放,使越来越多的观众特别是青少年,与祖国的文化瑰宝近距离接触,与创造璀璨文化的祖先及贤人进行心灵对话,感悟中华民族薪火相传之根、之脉、之魂。与此同时也伴生两个问题:一是公共文化机构藏品众多,展陈的只占其藏品的很小比例,存在“看不全”问题;二是公共文化机构的展品年代久远,内涵丰富、深刻,专业性强,存在“看不懂”问题。传承和传播中华文化,急需激活沉睡于仓库的藏品,让不说话的文化瑰宝“动”起来、“活”起来。
文化数字化,前提是文化资源要数字化,从而激活文化资源。近年来,我国文化资源数字化已有长足进展。从面上看:自2001年起,国家启动全国文物调查及数据库管理系统建设,历经十年,全国文物系统博物馆已采集馆藏珍贵文物数据,仅拍摄一级文物照片就有387万张;自2002年起,中国民族 基础资源数据库建设启动,已建成戏曲、音乐、舞蹈、曲艺、民间文学等分数据库。从点上看:“数字故宫”“数字敦煌”“国家数字图书馆”等实施多年,积累了诸如“会说话”的《清明上河图》等数字化产品等。
萃取中华文化要素
以文化资源数字化成果为原料,集成运用各种新技术,萃取中华文化之要素,并分门别类标签化,就可以形成“中华文化素材库”。不同于一般意义上的素材库,“中华文化素材库”忠实于本体,具有本源性、真实性,主要表现在:对应于物质文化遗产,必须是“原模原样”;对应于非物质文化遗产,必须是“原汁原味”;从影像中萃取,必须是“真人真事”;从艺术品萃取,必须是“真品真迹”。
从文化呈现要素来划分,“中华文化素材库”至少应该包括以下类别:
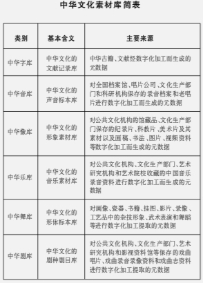
中华字库:字库的本义是字体及相关字符的集合体,以便于文字在计算机及电子产品上得以呈现和运用。随着计算机的普及,通用中文字库建设已经很成熟,已向个性化、美术化方向拓展,凸显汉字的“张力”。中华字库不是一般意义上的中文字库,它集成浩瀚的中华古籍之元数据,是以文字记载的中华文化之集大成。
中华音库:中华音库不同于一般意义上的中文语音库,它是中华文化的声音标本库。储存于档案馆的录音档案、储存于唱片公司的老唱片、储存于文化生产部门和科研机构的录音资料是其主要来源。如,中央新闻电影纪录片厂上千部纪录片的原声,中央人民广播电台《阅读和欣赏》等节目中的原声等。
中华像库:中华像库是中华文化的形象素材库,可分为静像和动像两大类。静像包括对文物、书画、建筑等拍摄或扫描成像的图片元数据,动像包括对纪录片、美术片、科教片等数字化加工生成的元数据。博物馆、美术馆、纪念馆等公共文化机构的馆藏品,新闻电影制片厂等文化生产部门的纪录片、科教片、美术片及其素材,书报刊出版社保存的画稿、书法、图片以及音像出版社保存的视频资料,专门针对中国古建筑拍摄的照片等,经过数字化采集加工,都是中华像库的重要素材。
中华乐库:在世界音乐史上,中国音乐独树一帜,乐理、乐器、乐谱颇具特色。中华乐库是中华文化的音乐素材库。中国民族 基础资源数据库、中国民族民间音乐录音,以及在音乐类出版社、艺术院校等机构保存的音乐资料,专家学者专门研究中国乐器的原始声音、收集整理中国古代乐器的谱系,都是中华乐库的素材来源。
中华舞库:中华舞库就是中华文化的形体标本库。杂技是一门古老的艺术,在画像、瓷器及工艺品中,常常可以看到杂技的生动形象,以杂技为题材的民间风俗画很多。武术也是中华民族的文化遗产,有关武术的书籍、挂图、影片及录像也很多。集成这些素材,就可以打造丰富多彩的中华舞库。舞蹈是以有节奏的动作为主要表现手段的艺术形式,从画像、影片、录像等载体中,也可以提炼出许多元数据,充实中华舞库。
中华剧库:戏曲是我国特有的民族艺术,剧种上百个、传统剧目则数以万计。中华剧库是中华文化的剧种剧目库。文化艺术研究机构保存的戏曲志、戏曲唱片、戏曲录像,电影资料馆保存的传统剧目录音录像,唱片总公司收录已失传地方剧种的老唱片,以及部分地方文化生产部门保存和抢救出部分戏曲录像资料,经过数字化加工整理,生成元数据,都是中华剧库的素材。
发掘中华文化金矿
建设“中华文化素材库”,功在当代、利在千秋,发掘这座文化“金矿”是文化建设的长期性工程,不可能“一蹴而就”,更不会“立竿见影”,需要总体规划、分步实施。
数字化和网络化改变了人类生活方式,正在推动文化生产方式的变革。加快建设“中华文化素材库”,就是顺应这一趋势,从“源头”上发力,发掘这座文化“金矿”,为变革文化生产方式打牢基础。
建设“中华文化素材库”是文化建设的基础性工程,对文化再生产的创作、生产、传播和消费等环节必将产生深刻影响。在文化创作上,文化资源的集成和集聚极大地丰富了创作素材,有利于激发创作灵感、缩短创作周期、避免凭空“杜撰”;在文化生产上,文化资源转化为文化生产要素,既盘活了存量资源、缩短了生产周期、提高了生产效率,又避免了技术和艺术的脱节,为文化产品和服务植入文化的“根”;在文化传播上,中华文明成果以数字化形态呈现,顺应了文化传播多渠道、多载体趋势,提升了中华文明的展示水平;在文化消费上,数字化文化产品和服务,“无缝对接”任何文化消费终端,使文化消费更加便捷,随时随地、即时可得。
建设“中华文化素材库”是一项系统性工程,要在文化资源数字化的基础上,把文化要素碎片化、标签化,生成元数据,分门别类地梳理、入库。我国文化资源分布广泛,既涉及公共文化机构,又涉及文化生产部门,既有公益性的,又有经营性的,需要妥善处理分散化和统一性的关系,文化资源的数字化加工以分散化为主,谁的资源谁加工,但要执行统一标准;文化素材的展示和交易要充分体现统一性,要把分散化加工整理的素材,放到统一的平台进行展示和交易,在更大范围内对接供给和需求,促进中华文化素材的推广和应用。
要把建设“中华文化素材库”同推动文化产业转型升级结合起来,从需求出发,按需开发,有针对性地加工与目前需求相关的文化资源,为文化创作生产全面数字化提供素材和要素;要把建设“中华文化素材库”同现代文化传播体系建设结合起来,从供给入手,以公共文化机构和文化生产部门已有数字化文化资源为基础,加快开发数字化文化产品和服务,以广播电视传输网络为载体,建设“电视博物馆”、“电视美术馆”、“电视图书馆”,通过电视机就能够尽情欣赏中华文明数字化成果,建立起中华优秀文化的传播和传承体系。
(编辑:竹子)
