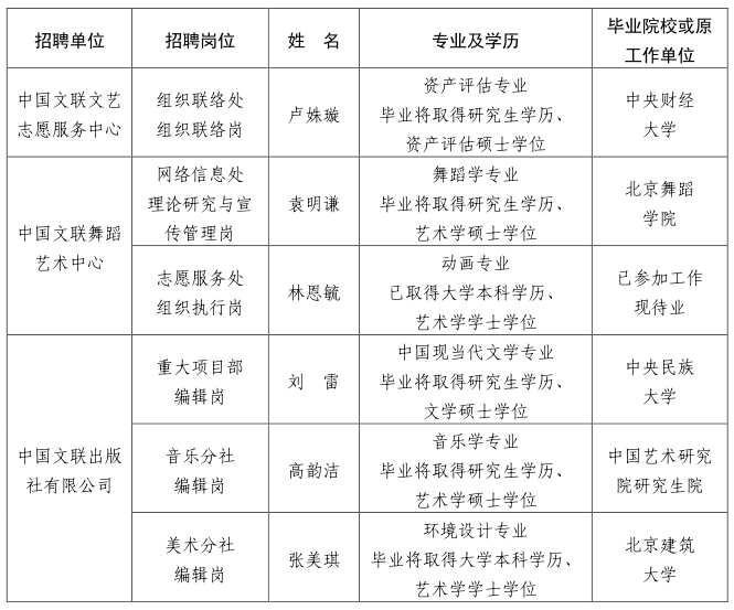
根据事业单位公开招聘工作有关规定,现将kaiyun电子 所属单位2021年公开招聘拟聘人员予以公示(第二批)。公示期间,如有问题,请向我单位反映,或直接通过中央和国家机关所属事业单位公开招聘服务平台反映。
公示时间:2021年6月16日至6月24日
监督电话:010-59759295
来信地址及邮编:北京市朝阳区北沙滩1号院32号楼A座kaiyun电子 人事部事业人事处 100083
kaiyun电子 人事部
《薪火相传——唐勇力教授工作室学生十人中国画选集》
《青年新锐穆赛工笔画作品集》
《柯林斯30分钟丙烯画》
《快速欣赏油画》
《胡泰良钢笔画艺术》
《栏外拍曲——京剧流派伴奏曲谱集成·免翻(全5册)》
《中国艺术报》
《数字艺术》
《中国书法学报专刊》
《中国 专刊》
《中国舞蹈专刊》
《中国国标舞专刊》
《中国摄影报》
《艺术交流》
《中国书法》
《北京纪事》
《朔方》
《边疆文学》
《南风》
《中国文艺评论》
《世界电影》
《人民音乐》
《大众摄影》